Novel drug target identified for reversal of renal tubular injury
Swastika Sur1, Maggie Kerwin1, Silvia Pineda1,2, Poonam Sansanwal1, Tara Sigdel1, Minnie Sarwal1.
1Department of Surgery, University of California, San Francisco, CA, United States; 2Bakar Computational Health Sciences Institute, University of California , San Francisco , CA, United States
Purpose: Understanding the unique susceptibility of the human kidney tubule to oxidative cell stress and to identify compounds to support reversal of renal tubular damage.
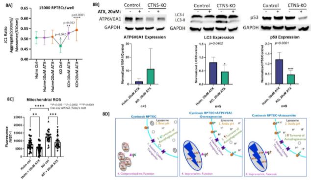
Methods: To study the mechanisms of cell stress in renal tubular injury and identify novel drug targets for reversal, we utilized a study model of evaluating transcriptional profiles and cellular injury mechanisms in renal proximal tubule cells (RPTECs) isolated from the urine of patients with genetic confirmation of nephropathic cystinosis. Lysosomal fractionation, immunoblotting, confocal microscopy, intracellular pH, transmission electron microscopy (TEM), seahorse, and mitochondrial membrane integrity assays were performed; for additional validation, a CRISPR, cystinosin (CTNS)-/- RPTECs was generated. A new compound ATX was identified based on functional analysis against an FDA approved drug database and further evaluated for the rescue of the CTNS-/- RPTEC phenotype.
Results: Alterations in cell stress, mitochondrial reactive oxygen species (ROS), pH, autophagic turnover, and lysosomal and mitochondrial energetics, highlighted key changes in ATP synthases and vacuolar(V)-ATPases in patient-derived and CTNS-/- RPTECs. ATP6V0A1 was significantly downregulated in RPTECS from patients with nephropathic cystinosis and CTNS-/- RPTECs. ATP6V0A1 overexpression and/or ATX treatment rescued cell stress and mitochondrial function in CTNS-/- RPTECs.
Conclusions: Loss of cystinosin in CTNS-/- RPTEC results in decreased ATP6V0A1 expression, which changes intracellular pH, mitochondrial integrity and function. ATX can rescue these injured RPTECs through upregulating ATP6V0A1 expression and offers a potential novel therapeutic for limiting renal tubular injury. Application of ATX for murine models of renal transplant rejection, are underway to evaluate the efficacy of ATX in reversal of tubular injury and restoration of renal function.


right-click to download